k8凯发集团
企业简介
企业文化
联系我们
新闻资讯
公司新闻
媒体报导
k8凯发(中国)天生赢家·一触即发
产品服务
营销事业部
产品展示
儿童用药产品系列
妇科用药产品系列
抗生素类产品系列
呼吸系统用药产品系列
消化系统用药产品系列
学术推广
凯发k8一触即发
社会责任
人力资源
放疗是前列腺癌(PCa)的治疗手段,但放疗耐药严重影响其疗效。失调的RNA剪接因子广泛参与肿瘤进展。尽管如此,剪接因子在前列腺癌放射耐药中的作用在很大程度上仍未被探索。
9月17日,中山大学研究团队在期刊《Advanced Science》上发表了研究论文,题为“PTBP1 Regulates DNMT3B Alternative Splicing by Interacting With RALY to Enhance the Radioresistance of Prostate Cancer”,本研究在多个公开的前列腺癌数据库中,识别出23个在前列腺癌和相邻正常组织之间表达差异显著的剪接因子。在这些基因中,PTBP1在前列腺癌中显著上调k8凯发天生赢家一触即发,与高级别临床病理特征和不良预后呈正相关。功能获得和丧失实验表明无限资源2018免费观看,PTBP1显著增强了基因组DNA的稳定性,从而使前列腺癌细胞在体外和体内对辐射产生耐药。机制上,PTBP1与RALY相关的异染色质核糖核蛋白(hnRNP)相互作用,并调节DNA甲基转移酶3b(DNMT3B)第5外显子的剪接k8凯发天生赢家一触即发,,从DNMT3B-S剪接到DNMT3B-L。此外,DNMT3B-L的上调导致DUSP2的启动子甲基化,进而抑制DUSP2的表达k8凯发天生赢家一触即发,从而增强前列腺癌的辐射耐药性。这些发现强调了剪接因子在响应放疗时诱导异常剪接事件中的作用凯发就来凯发天生赢家一触即发,并指出了PTBP1和DNMT3B-L在逆转前列腺癌辐射耐药性方面的潜在作用无限资源2018免费观看。

电离辐射通过引起基因组DNA损伤有效地消除肿瘤细胞。因此,放疗已成为治疗各种癌症,特别是前列腺癌(PCa)的广泛使用的致突变细胞杀伤治疗方法无限资源2018免费观看,前列腺癌是男性第二大肿瘤相关死亡原因。值得注意的是,放疗是局限性PCa的治愈性治疗,也已获准作为手术后的辅助治疗、生物化学复发后的补救治疗,甚至在存在远处转移的情况下作为姑息治疗。不幸的是,尽管放疗在治疗PCa方面取得了成功,但由于辐射耐药的出现,仍有近30-50%的患者在原发或转移部位长期复发或短期内病情恶化凯发一触即发,。因此k8凯发天生赢家一触即发,迫切需要阐明辐射耐药的分子机制。
选择性剪接(AS)是真核细胞中一种受到严格调控的转录后细胞过程,它增加了真核生物的蛋白质多样性。统计数据显示,人类超过95%的基因会发生AS,癌症中的AS事件比正常组织多达30%,这有助于产生参与肿瘤发生的多种基因变异。一般来说,AS的调控主要依赖于跨膜剪接因子k8凯发天生赢家一触即发,它们能够特异性地识别和结合内在的CIS元件。在多种人类恶性肿瘤中异常表达这些剪接因子会导致剪接重编程,从而促进肿瘤进展和包括放射耐受在内的治疗耐药。因此,有针对性地靶向异常剪接因子可能会开辟癌症治疗的新途径。然而,目前尚不清楚异常剪接和相应的剪接因子是否参与了前列腺癌的辐射耐药。
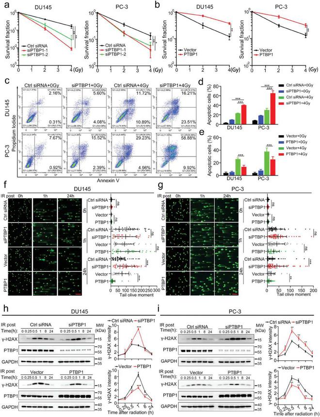
为了确定PTBP1在PCa细胞中的功能作用,研究人员通过PTBP1-靶向siRNAs或慢病毒转染建立DU145和PC-3细胞的PTBP1敲低(KD)或过表达(OE)模型。CCK-8实验结果表明,PTBP1敲低显著抑制PCa细胞的细胞活力,而PTBP1过表达则表现出相反的效果。此外,克隆形成实验进一步强化了PTBP1的促增殖作用。同时,实验结果还表明,PTBP1在调控细胞群体处于S期方面发挥着重要作用。这些结果表明,PTBP1可能有助于细胞周期中DNA复制阶段的正常进展。
据报道,PTBP1参与DNA损伤修复,这是放射治疗耐药的主要原因之一。为了研究PTBP1在辐射响应中的潜在作用,研究人员将PTBP1敲除或过表达的PCa细胞暴露于不同剂量的辐射。克隆形成试验表明,PTBP1敲除显著降低了PCa细胞在辐射后的克隆形成,而PTBP1过表达增加了PCa细胞对辐射治疗的耐药无限资源2018免费观看。此外,当暴露于4 Gy的辐射时,PTBP1敲除显著增加了PCa细胞的凋亡比例,而PTBP1过表达PCa细胞在4 Gy辐射后的生存潜力大于对照组细胞。为了进一步研究PTBP1是否影响辐射诱导的基因组不稳定性,研究人员对PTBP1敲除或过表达的PCa细胞在辐射后0凯发国际娱乐,、1无限资源2018免费观看、24小时的DNA损伤情况进行了彗星试验k8凯发天生赢家一触即发。与对照PCa细胞相比,PTBP1-KD PCa细胞在24小时后呈现出更长的彗星尾,而PTBP1-OE PCa细胞在24小时后呈现出较短的彗星尾。同时,蛋白质免疫印迹实验分析显示k8凯发天生赢家一触即发,在4 Gy IR治疗后不同时间点,PTBP1敲除的PCa细胞中γ-H2AX蛋白水平升高,而PTBP1过表达的PCa细胞中该蛋白水平降低,与各自的对照PCa细胞相比。这些结果表明,PTBP1在促进PCa细胞增殖和放疗耐药方面发挥着重要作用。

为了进一步阐明DNMT3B-L如何调控DUSP2,研究人员首先基于TCGA数据评估了DUSP2启动子和5-上游区域的CpG甲基化状态。此外,体外实验表明,5-aza-2-脱氧胞苷(5-Aza)是一种DNA甲基化抑制剂,可剂量依赖性地显著增加DUSP2的mRNA和蛋白质水平,进一步证实DUSP2表达可通过DNA甲基化进行调控凯发k8国际首页登录,。研究人员通过在线软件设计了一对覆盖三个CpG位点的甲基化和非甲基化引物。MSP实验结果却表明k8凯发天生赢家一触即发,DNMT3B-L KD显著减少了使用甲基化引物时产生的PCR产物数量,但相反地增加了使用非甲基化引物时产生的PCR产物数量。为了调查DUSP2是否对PTBP1和DNMT3B-L介导的辐射耐药产生不可忽视的影响,研究人员进行了挽救实验。结果显示,DUSP2 siRNAs显著恢复了PTBP1或DNMT3B-L KD细胞的辐射耐药。同时,DUSP2 KD显著减少了PTBP1或DNMT3B-L KD细胞中由IR引起的DNA损伤凯发K8国际!。总之,这些数据表明,PTBP1通过DNMT3B-L介导的DUSP2启动子甲基化促进PCa的辐射耐药。
总之凯发天生赢家一触即发。,研究人员通过系统性分析PCa中的剪接因子,识别出PTBP1为一种致癌蛋白。在RALY的帮助下,PTBP1能够与DNMT3B的前mRNA结合,驱动DNMT3B的致癌剪接切换,产生DNMT3B-L,进而诱导DUSP2的启动子甲基化,从而增强癌细胞对放疗的耐药性。本研究为异常剪接因子调节PCa的放疗耐药机制提供了新的见解,并发现PTBP1是前列腺癌放疗增敏的潜在治疗靶点。
转化医学网(是转化医学核心门户,旨在推动基础研究、临床诊疗和产业的发展,核心内容涵盖组学无限资源2018免费观看、检验、免疫、肿瘤、心血管、糖尿病等。如您有最新的研究内容发表,欢迎联系我们进行免费报道(公众号菜单栏-在线客服联系),我们的理念:内容创造价值,转化铸就未来凯发k8天生赢家一触即发登录入口,!
转化医学网()发布的文章旨在介绍前沿医学研究进展,不能作为治疗方案使用;如需获得健康指导,请至正规医院就诊无限资源2018免费观看。
